Note:
This SQL statement is valid only if you are using Oracle ASM and you have started an Oracle ASM instance. You must issue this statement from within the Oracle ASM instance, not from a normal database instance. For information on starting an Oracle ASM instance, refer to Oracle Automatic Storage Management Administrator's Guide.The ALTER DISKGROUP statement lets you perform a number of operations on a disk group or on the disks in a disk group.
See Also:
CREATE DISKGROUP for information on creating disk groups
Oracle Automatic Storage Management Administrator's Guide for information on Oracle ASM and using disk groups to simplify database administration
You must have an Oracle ASM instance started from which you issue this statement. The disk group to be modified must be mounted.
You can issue all ALTER DISKGROUP clauses if you have the SYSASM system privilege. You can issue specific clauses as follows:
The SYSOPER privilege permits the following subset of the ALTER DISKGROUP operations: diskgroup_availability, rebalance_diskgroup_clause, check_diskgroup_clause (without the REPAIR option).
If you are connected as SYSDBA, you have limited privileges to use this statement. The following operations are always granted to users connected as SYSDBA:
ALTER DISKGROUP ... ADD DIRECTORY
ALTER DISKGROUP ... ADD/ALTER/DROP TEMPLATE (nonsystem templates only)
ALTER DISKGROUP ... ADD USERGROUP
SELECT
SHOW PARAMETER
Table 10-1 shows additional privileges granted to users connected as SYSDBA under the conditions shown:
Table 10-1 Conditional Diskgroup Privileges for SYSDBA
| ALTER DISKGROUP Operation | Condition |
|---|---|
|
|
User must have read-write permission on the file. |
|
|
User must have read-write permission on the related file. |
|
|
User must have read-write permission on the related file. |
|
|
User must have read-write permission on the related file. |
|
|
Directory must contain only aliases and no files. User must have |
|
|
Directory must contain only aliases and no files. User must have |
|
|
User must be the owner of the user group. |
|
|
User must be the owner of the file. |
|
|
User must be the owner of the user group. |
|
|
User must be the owner of the user group. |
|
|
User must be the owner of the file. |
|
|
User must be the owner of the file and a member of the user group. |

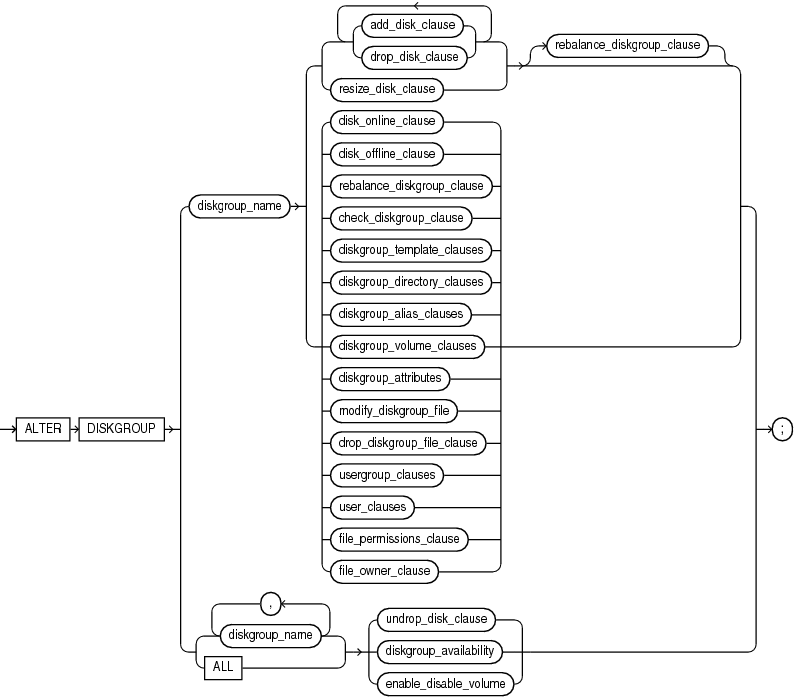
(add_disk_clause::=, drop_disk_clause::=, resize_disk_clause::=, disk_online_clause::=, disk_offline_clause::=, rebalance_diskgroup_clause ::=, check_diskgroup_clause::=, diskgroup_template_clauses::=, diskgroup_directory_clauses::=, diskgroup_alias_clauses::=, diskgroup_volume_clauses::=, diskgroup_attributes ::=, modify_diskgroup_file::=, drop_diskgroup_file_clause::=, usergroup_clauses::=, user_clauses::=, file_permissions_clause::=, file_owner_clause::=, undrop_disk_clause::=, diskgroup_availability::=, enable_disable_volume::=.)







rebalance_diskgroup_clause ::=



(qualified_template_clause::=)




diskgroup_directory_clauses::=



(add_volume_clause::=, modify_volume_clause::=

(size_clause::=, redundancy_clause::=, disk_region_clause::=)





user_clauses::=





Specify the name of the disk group you want to modify. To determine the names of existing disk groups, query the V$ASM_DISKGROUP dynamic performance view.
Use this clause to add one or more disks to the disk group and specify attributes for the newly added disk. Oracle ASM automatically rebalances the disk group as part of this operation.
You cannot use this clause to change the failure group of a disk. Instead you must drop the disk from the disk group and then add the disk back into the disk group as part of the new failure group.
To determine the names of the disks already in this disk group, query the V$ASM_DISK dynamic performance view.
The semantics of these keyword are the same as the semantics in a CREATE DISKGROUP statement. See QUORUM | REGULAR for more information on these keywords.
You cannot change this qualifier for an existing disk or disk group. Therefore, you cannot specify in this clause a keyword different from the keyword that was specified when the disk group was created.
See Also:
Oracle Automatic Storage Management Administrator's Guide for more information about the use of these keywordsFAILGROUP Clause Use this clause to assign the newly added disk to a failure group. If you omit this clause and you are adding the disk to a normal or high redundancy disk group, then Oracle Database automatically adds the newly added disk to its own failure group. The implicit name of the failure group is the same as the operating system independent disk name (see "NAME Clause").
You cannot specify this clause if you are creating an external redundancy disk group.
This clause has the same semantics in CREATE DISKGROUP and ALTER DISKGROUP statements. For complete information on this clause, refer to qualified_disk_clause in the documentation on CREATE DISKGROUP.
Use this clause to drop one or more disks from the disk group.
The DROP DISK clause lets you drop one or more disks from the disk group and automatically rebalance the disk group. When you drop a disk, Oracle ASM relocates all the data from the disk and clears the disk header so that it no longer is part of the disk group. The disk header is not cleared if you specify the FORCE keyword.
Specify disk_name as shown in the NAME column of the V$ASM_DISK dynamic performance view.
If a disk to be dropped is a quorum disk or belongs to a quorum failure group, then you must specify QUORUM in order to drop the disk. See QUORUM | REGULAR.
The DROP DISKS IN FAILGROUP clause lets you drop all the disks in the specified failure group. The behavior is otherwise the same as that for the DROP DISK clause.
If the specified failure group is a quorum failure group, then you must specify the QUORUM keyword in order to drop the disks. See QUORUM | REGULAR.
FORCE | NOFORCE These keywords let you specify when the disk is considered to be no longer part of the disk group. The default and recommended setting is NOFORCE.
When you specify NOFORCE, Oracle ASM reallocates all of the extents of the disk to other disks and then expels the disk from the disk group and rebalances the disk group.
Caution:
DROP DISK ... NOFORCE returns control to the user before the disk can be safely reused or removed from the system. To ensure that the drop disk operation has completed, query the V$ASM_DISK view to verify that HEADER_STATUS has the value FORMER. Do not attempt to remove or reuse a disk if STATE has the value DROPPING. Query the V$ASM_OPERATION view for approximate information on how long it will take to complete the rebalance resulting from dropping the disk.If you also specify REBALANCE ... WAIT (see rebalance_diskgroup_clause ), then the statement will not return until the rebalance operation is complete and the disk has been cleared. However, you should always verify that the HEADER_STATUS column of V$ASM_DISK is FORMER, because of the unlikely event the rebalance operations fails.When you specify FORCE, Oracle Database expels the disk from the disk group immediately. It then reconstructs the data from the redundant copies on other disks, reallocates the data to other disks, and rebalances the disk group.
The FORCE clause can be useful, for example, if Oracle ASM can no longer read the disk to be dropped. However, it is more time consuming than a NOFORCE drop, and it can leave portions of a file with reduced protection. You cannot specify FORCE for an external redundancy disk group at all, because in the absence of redundant data on the disk, Oracle ASM must read the data from the disk before it can be dropped.
The rebalance operation invoked when a disk is dropped is time consuming, whether or not you specify FORCE or NOFORCE. You can monitor the progress by querying the V$ASM_OPERATION dynamic performance view. Refer to rebalance_diskgroup_clause for more information on rebalance operations.
Use this clause to specify a new size for one or more disks in the disk group. This clause lets you override the size being returned by the operating system or the size you specified previously for the disks. The QUORUM and REGULAR keywords have the same semantics here as they have when adding a disk to a disk group. See QUORUM | REGULAR.
RESIZE ALL Specify this clause to perform a resize operation on every disk in the disk group.
RESIZE DISK Specify this clause to resize only the specified disk.
Specify disk_name as shown in the NAME column of the V$ASM_DISK dynamic performance view.
If a disk to be resized is a quorum group, then you must specify QUORUM in order to drop the disk group. See QUORUM | REGULAR.
RESIZE DISKS IN FAILGROUP Specify this clause to resize every disk in the specified failure group. If you omit both of the optional keywords REGULAR and QUORUM, then REGULAR is the default. If the failure group you are resizing is a QUORUM failure group, then you must specify the QUORUM keyword.
SIZE Specify the size of the disk in kilobytes, megabytes, gigabytes, or terabytes. You cannot specify a size greater than the capacity of the disk. If you specify a size smaller than the disk capacity, then you limit the amount of disk space Oracle ASM will use. If you omit this clause, then Oracle ASM uses the size being returned by the operating system.
Use the disk_offline_clause to take one or more disks offline. This clause fails if the redundancy level of the disk group would be violated by taking the specified disks offline.
Specify disk_name as shown in the NAME column of the V$ASM_DISK dynamic performance view.
The QUORUM and REGULAR keywords have the same semantics here as they have when adding a disk to a disk group. See QUORUM | REGULAR.
By default, Oracle ASM drops a disk shortly after it is taken offline. You can delay this operation by specifying the timeout_clause, which gives you the opportunity to repair the disk and bring it back online. You can specify the timeout value in units of minute or hour. If you omit the unit, then the default is hour.
You can change the timeout period by specifying this clause multiple times. Each time you specify it, Oracle ASM measures the time from the most recent previous disk_offline_clause while the disk group is mounted. To learn how much time remains before Oracle ASM will drop an offline disk, query the repair_timer column of V$ASM_DISK.
This clause overrides any previous setting of the disk_repair_time attribute. Refer to Table 14-1, "Disk Group Attributes" for more information about disk group attributes.
Use the disk_online_clause to bring one or more disks online and rebalance the disk group. Specify disk_name as shown in the NAME column of the V$ASM_DISK dynamic performance view. The QUORUM and REGULAR keywords have the same semantics here as they have when adding a disk to a disk group. See QUORUM | REGULAR. The WAIT and NOWAIT keywords have the same semantics here as they have for a manual rebalancing of a disk group. See WAIT | NOWAIT for more information.
See Also:
Oracle Automatic Storage Management Administrator's Guide for more information about taking Oracle ASM disks online and offlineUse this clause to manually rebalance the disk group. Oracle ASM redistributes data files evenly across all drives. This clause is rarely necessary, because Oracle ASM allocates files evenly and automatically rebalances disk groups when the storage configuration changes. However, it is useful if you want to use the POWER clause to control the speed of what would otherwise be an automatic rebalance operation.
POWER In the POWER clause, specify a value from 0 to 11, where 0 stops the rebalance operation and 11 permits Oracle ASM to execute the rebalance as fast as possible. The value you specify in the POWER clause defaults to the value of the ASM_POWER_LIMIT initialization parameter.
If you omit the POWER clause, then Oracle ASM executes both automatic and specified rebalance operations at the power determined by the value of the ASM_POWER_LIMIT initialization parameter.
Note:
Beginning with Oracle Database 11g Release 2 (11.2.0.2), if theCOMPATIBLE.ASM disk group attribute is set to 11.2.0.2 or higher, then you can specify a value from 0 to 1024 in the POWER clause.WAIT | NOWAIT Use this clause to specify when in the course of the rebalance operation control should be returned to the user.
Specify WAIT to allow a script that adds or removes disks to wait for the disk group to be rebalanced before returning control to the user. You can explicitly terminate a rebalance operation running in WAIT mode, although doing so does not undo any completed disk add or drop operation in the same statement.
Specify NOWAIT if you want control returned to the user immediately after the statement is issued. This is the default.
You can monitor the progress of the rebalance operation by querying the V$ASM_OPERATION dynamic performance view.
See Also:
ASM_POWER_LIMIT and Oracle Automatic Storage Management Administrator's Guide for more information on rebalancing disk groups and "Rebalancing a Disk Group: Example"The check_diskgroup_clause lets you verify the internal consistency of Oracle ASM disk group metadata. The disk group must be mounted. Oracle ASM displays summary errors and writes the details of the detected errors in the alert log.
The CHECK keyword performs the following operations:
Checks the consistency of the disk.
Cross checks all the file extent maps and allocation tables for consistently.
Checks that the alias metadata directory and file directory are linked correctly.
Checks that the alias directory tree is linked correctly.
Checks that Oracle ASM metadata directories do not have unreachable allocated blocks.
REPAIR | NOREPAIR This clause lets you instruct Oracle ASM whether or not to attempt to repair any errors found during the consistency check. The default is NOREPAIR. The NOREPAIR setting is useful if you want to be alerted to any inconsistencies but do not want Oracle ASM to take any automatic action to resolve them.
Deprecated Clauses In earlier releases, you could specify CHECK for ALL, DISK, DISKS IN FAILGROUP, or FILE. Those clauses have been deprecated as they are no longer needed. If you specify them, then their behavior is the same as in earlier releases and a message is added to the alert log. However, Oracle recommends that you do not introduce these clauses into your new code, as they are scheduled for desupport. The deprecated clauses are these:
ALL checks all disks and files in the disk group.
DISK checks one or more specified disks in the disk group.
DISKS IN FAILGROUP checks all disks in a specified failure group.
FILE checks one or more specified files in the disk group. You must use one of the reference forms of the filename. Refer to ASM_filename for information on the reference forms of Oracle ASM filenames.
A template is a named collection of attributes. When you create a disk group, Oracle ASM associates a set of initial system default templates with that disk group. The attributes defined by the template are applied to all files in the disk group. Table 10-2 lists the system default templates and the attributes they apply to the various file types. The diskgroup_template_clauses described following the table let you change the template attributes and create new templates.
You cannot use this clause to change the attributes of a disk group file after it has been created. Instead, you must use Recovery Manager (RMAN) to copy the file into a new file with the new attributes.
Table 10-2 Oracle Automatic Storage Management System Default File Group Templates
| Template Name | File Type | Mirroring Level in External Redundancy Disk Groups | Mirroring Level in Normal Redundancy Disk Groups | Mirroring Level in High Redundancy Disk Groups | Striped | Region |
|---|---|---|---|---|---|---|
|
|
Control files |
Unprotected |
3-way mirror |
3-way mirror |
|
|
|
|
Data Files and copies |
Unprotected |
2-way mirror |
3-way mirror |
|
|
|
|
Online logs |
Unprotected |
2-way mirror |
3-way mirror |
|
|
|
|
Archive logs |
Unprotected |
2-way mirror |
3-way mirror |
|
|
|
|
Temp files |
Unprotected |
2-way mirror |
3-way mirror |
|
|
|
|
Data File backup pieces, data file incremental backup pieces, and archive log backup pieces |
Unprotected |
2-way mirror |
3-way mirror |
|
|
|
|
SPFILE |
Unprotected |
2-way mirror |
3-way mirror |
|
|
|
|
Disaster recovery configurations (used in standby databases) |
Unprotected |
2-way mirror |
3-way mirror |
|
|
|
|
Flashback logs |
Unprotected |
2-way mirror |
3-way mirror |
|
|
|
|
Block change tracking data (used during incremental backups) |
Unprotected |
2-way mirror |
3-way mirror |
|
|
|
|
Data Pump dumpset |
Unprotected |
2-way mirror |
3-way mirror |
|
|
|
|
Cross-platform converted data file |
Unprotected |
2-way mirror |
3-way mirror |
|
|
|
|
Automatic backup files |
Unprotected |
2-way mirror |
3-way mirror |
|
|
|
|
SPFILE |
Unprotected |
2-way mirror |
3-way mirror |
|
|
|
|
Oracle Cluster Registry file |
Unprotected |
2-way mirror |
3-way mirror |
|
|
ADD TEMPLATE Use this clause to add one or more named templates to a disk group. To determine the names of existing templates, query the V$ASM_TEMPLATE dynamic performance view.
MODIFY TEMPLATE Use this clause to modify the attributes of a system default or user-defined disk group template. Only the specified attributes are altered. Unspecified properties retain their current values.
Note:
In earlier releases, the keywordsALTER TEMPLATE were used instead of MODIFY TEMPLATE. The ALTER keyword is still supported for backward compatibility, but it replaced with MODIFY for consistency with other Oracle SQL.template_name Specify the name of the template to be added or modified. Template names are subject to the same naming conventions and restrictions as database schema objects. Refer to "Database Object Naming Rules" for information on database object names.
redundancy_clause Specify the redundancy level of the newly added or modified template:
MIRROR: Files to which this template are applied are protected by mirroring their data blocks. In normal redundancy disk groups, each primary extent has one mirror extent (2-way mirroring). For high redundancy disk groups, each primary extent has two mirror extents (3-way mirroring). You cannot specify MIRROR for templates in external redundancy disk groups.
HIGH: Files to which this template are applied are protected by mirroring their data blocks. Each primary extent has two mirror extents (3-way mirroring) for both normal redundancy and high redundancy disk groups. You cannot specify HIGH for templates in external redundancy disk groups.
UNPROTECTED: Files to which this template are applied are not protected by Automated Storage Management from media failures. Disks taken offline, either through system action or by user command, can cause loss of unprotected files. UNPROTECTED is the only valid setting for external redundancy disk groups. UNPROTECTED may not be specified for templates in high redundancy disk groups. Oracle discourages the use of unprotected files in high and normal redundancy disk groups.
If you omit this clause, then the value defaults to MIRROR for a normal redundancy disk group, HIGH for a high redundancy disk group, and UNPROTECTED for an external redundancy disk group.
striping_clause Specify how the files to which this template are applied will be striped:
FINE: Files to which this template are applied are striped every 128KB. This striping mode is not valid for an Oracle ASM spfile.
COARSE: Files to which this template are applied are striped every 1MB. This is the default value.
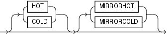
This clause lets you determine the Intelligent Data Placement attribute of the disk group file. Specify the region of the disk in which you want Oracle ASM to allocate extents for the file:
HOT: Extents are allocated in the region of the disk furthest away from the spindle. These outer tracks on the disk are longer than inner tracks, and so have more sectors and increased throughput.
COLD: Extents are allocated in the region of the disk closest to the spindle.
MIRRORHOT and MIRRORCOLD: Specify the region desired for the mirrored datablocks of the file.
If no space is available in the desired disk region, then Oracle ASM allocates extents in the other region but initiates a rebalance to adjust the size of the region.
See Also:
Oracle Automatic Storage Management Administrator's Guide for more information on Intelligent Data PlacementDROP TEMPLATE Use this clause to drop one or more templates from the disk group. You can use this clause to drop only user-defined templates, not system default templates.
Before you can create alias names for Oracle ASM filenames (see diskgroup_alias_clauses), you must specify the full directory structure in which the alias name will reside. The diskgroup_directory_clauses let you create and manipulate such a directory structure.
ADD DIRECTORY Use this clause to create a new directory path for hierarchically named aliases. Use a slash (/) to separate components of the directory. Each directory component can be up to 48 bytes in length and must not contain the slash character. You cannot use a space for the first or last character of any component. The total length of the directory path cannot exceed 256 bytes minus the length of any alias name you intend to create in this directory (see diskgroup_alias_clauses).
DROP DIRECTORY Use this clause to drop a directory for hierarchically named aliases. Oracle ASM will not drop the directory if it contains any alias definitions unless you also specify FORCE. This clause is not valid for dropping directories created as part of a system alias. Such directories are labeled with the value Y in the SYSTEM_CREATED column of the V$ASM_ALIAS dynamic performance view.
RENAME DIRECTORY Use this clause to change the name of a directory for hierarchically named aliases. This clause is not valid for renaming directories created as part of a system alias. Such directories are labeled with the value Y in the SYSTEM_CREATED column of the V$ASM_ALIAS dynamic performance view.
When an Oracle ASM file is created, either implicitly or by user specification, Oracle ASM assigns to the file a fully qualified name ending in a dotted pair of numbers (see file_specification). The diskgroup_alias_clauses let you create more user-friendly alias names for the Oracle ASM filenames. You cannot specify an alias name that ends in a dotted pair of numbers, as this format is indistinguishable from an Oracle ASM filename.
Before specifying this clause, you must first create the directory structure appropriate for your naming conventions (see diskgroup_directory_clauses). The total length of the alias name, including the directory prefix, is limited to 256 bytes. Alias names are case insensitive but case retentive.
ADD ALIAS Use this clause to create an alias name for an Oracle ASM filename. The alias_name consists of the full directory path and the alias itself. To determine the names of existing Oracle ASM aliases, query the V$ASM_ALIAS dynamic performance view. Refer to ASM_filename for information on Oracle ASM filenames.
DROP ALIAS Use this clause to remove an alias name from the disk group directory. Each alias name consists of the full directory path and the alias itself. The underlying file to which the alias refers remains unchanged.
RENAME ALIAS Use this clause to change the name of an existing alias. The alias_name consists of the full directory path and the alias itself.
Restriction on Dropping and Renaming Aliases You cannot drop or rename a system-generated alias. To determine whether an alias was system generated, query the SYSTEM_CREATED column of the V$ASM_ALIAS dynamic performance view.
Use these clauses to manipulate logical Oracle ASM Dynamic Volume Manager (Oracle ADVM) volumes corresponding to physical volume devices. To use these clauses, Oracle ASM must be started and the disk group being modified must be mounted.
See Also:
Oracle Automatic Storage Management Administrator's Guide for more information about disk group volumes, including examplesadd_volume_clause Use this clause to add a volume to the disk group.
For asm_volume, specify the name of the volume. The name can contain only alphanumeric characters and the first character must be alphabetic. The maximum length of the name is platform dependant. Refer to Oracle Automatic Storage Management Administrator's Guide for more information.
For size_clause, specify the size of the Oracle ADVM volume. The Oracle ASM instance determines whether sufficient space exists to create the volume. If sufficient space does not exist, then the Oracle ASM instance returns an error. If sufficient space does exist, then all nodes in the cluster with an Oracle ASM instance running and the disk group mounted are notified of the addition. Oracle ASM creates and enables on those nodes a volume device that can be used to create and mount file systems.
The following optional settings are also available:
In the redundancy_clause, specify the redundancy level of the Oracle ADVM volume. You can specify this clause only when creating a volume in a normal redundancy disk group. You can specify the following volume redundancy levels:
MIRROR: 2-way mirroring of the volume. This is the default.
HIGH: 3-way mirroring of the volume.
UNPROTECTED: No mirroring of the volume.
You cannot specify the redundancy_clause when creating a volume in a high redundancy disk group or an external redundancy disk group. If you do so, then an error will result. In high redundancy disk groups, Oracle Database automatically sets the volume redundancy to HIGH (3-way mirroring). In external redundancy disk groups, Oracle Database automatically sets the volume redundancy to UNPROTECTED (no mirroring).
In the STRIPE_WIDTH clause, specify a stripe width for the Oracle ADVM Volume. The valid range is from 4KB to 1MB, at intervals of the power of 2. The default value is 128K.
In the STRIPE_COLUMNS clause, specify the number of stripes in a stripe set of the Oracle ADVM volume. The valid range is 1 to 8. The default is 4. If STRIPE_COLUMNS is set to 1, then striping becomes disabled. In this case, the stripe width is the extent size of the volume. This volume extent size is 64 times the allocation unit (AU) size of the disk group
In the disk_region_clause clause, specify the Intelligent Data Placement attribute of both the primary and nonprimary mirror of the disk group volume. The default for both is COLD. See disk_region_clause for details on this clause.
modify_volume_clause Use this clause to modify the characteristics of an existing Oracle ADVM volume. You must specify at least one of the following clauses:
In the disk_region_clause clause, specify the Intelligent Data Placement attribute of both the primary and nonprimary mirror of the disk group volume. The default for the primary mirror is COLD. The default for mirror and high redundancy is HOT. See disk_region_clause for details on this clause.
In the MOUNTPATH clause, specify the mountpath name associated with the volume. The mountpath_name can be up to 1024 characters.
In the USAGE clause, specify the usage name associated with the volume. The usage_name can be up to 30 characters.
Use this clause to change the size of an existing Oracle ADVM volume. In an Oracle ASM cluster, the new size is propagated to all nodes. If an Oracle Automatic Storage Management File System (ACFS) exists on the volume, then you must use the acfsutil size command instead of the ALTER DISKGROUP statement.
See Also:
Oracle Automatic Storage Management Administrator's Guide for more information about theacfsutil size commandDROP VOLUME Clause Use this clause to remove the Oracle ASM file that is the storage container for an existing Oracle ADVM volume. In an Oracle ASM cluster, all nodes with an Oracle ASM instance running and with this disk group open are notified of the drop operation, which results in removal of the volume device. If the volume file is open, then this clause returns an error.
Use this clause to specify attributes for the disk group. Table 14-1, "Disk Group Attributes" lists the attributes you can set with this clause. Refer to the CREATE DISKGROUP "ATTRIBUTE Clause" for information on the behavior of this clause.
Use this clause to modify the Intelligent Data Placement attributes of an existing disk group file. When you modify the Intelligent Data Placement for a file, this action will apply to new extensions of the file, but existing file contents are not affected until a rebalance operation. To apply the new Intelligent Data Placement policy for existing file contents, you can manually initiate a rebalance. A rebalance operation uses the last specified policy for the file extents.
See Also:
disk_region_clause for more information on this clause
Oracle Automatic Storage Management Administrator's Guide for more information on manually rebalancing disk groups
Use this clause to drop a file from the disk group. Oracle ASM also drops all aliases associated with the file being dropped. You must use one of the reference forms of the filename. Most Oracle ASM files do not need to be manually deleted because, as Oracle Managed Files, they are removed automatically when they are no longer needed. Refer to ASM_filename for information on the reference forms of Oracle ASM filenames.
You cannot drop a disk group file it if is the spfile that was used to start up the current instance or any instance in the Oracle ASM cluster.
Use these clauses to add a user group to the disk group, remove a user group from the disk group, or to add a member to or drop a member from an existing user group.
See Also:
Oracle Automatic Storage Management Administrator's Guide for detailed information about user groups and members, including examplesADD USERGROUP Use this clause to add a user group to the disk group. You must have SYSASM or SYSDBA privilege to create a user group. The user group name can be up to 30 characters long. If you specify the user name, then it must be in the OS password file.
MODIFY USERGROUP Use these clauses to add a member to or drop a member from an existing user group. You must be an Oracle ASM administrator (with SYSASM privilege) or the creator (with SYSDBA privilege) of the user group to use these clauses. The user name must be an existing user in the OS password file.
DROP USERGROUP Use this clause to drop an existing user group from the disk group. You must be an Oracle ASM administrator (with SYSASM privilege) or the creator (with SYSDBA privilege) of the user group to use this clause. Dropping a user group may leave a disk group file without a valid user group. In this case, you can update the disk group file manually to add a new, valid group using the file_permissions_clause.
Use these clauses to add a user to or drop a user from a disk group.
ADD USER Use this clause to add one or more operating system (OS) users to an Oracle ASM disk group and give those users access privileges on the disk group. The user names must be existing OS users, and their user names must have a corresponding OS user ID or system ID. If a specified user already exists in the disk group, as shown by V$ASM_USER, then the command records an error and continues to add other users, if any have been specified. This command is seldom needed, because the OS user running the database instance is added to a disk group automatically when the instance accesses the disk group. However, this clause is useful when adding users that are not associated with a particular database instance.
DROP USER Use this clause to drop one or more users from the disk group. If a specified user is not in the disk group, then this clause records an error and continues to drop other users, if any are specified. If the user owns any files, then you must specify the CASCADE keyword, which drops the user and all the user's files. If any files owned by the user are open, then DROP USER CASCADE fails with an error.
To delete a user without deleting the files owned by that user, change the owner of each of these files to another user and then issue an ALTER DISKGROUP ... DROP USER statement on the user.
Use this clause to change the permission settings of a disk group file. The three classes of permissions are owner, user group, and other. You must be the file owner or the Oracle ASM administrator to use this clause. You cannot use this clause on an open file.
Use this clause to set the owner or user group for a specified file. You must be the Oracle ASM administrator to change the owner of the file. You must be the owner of the file or the Oracle ASM administrator to change the user group of a file. In addition, to change the associated user group of a file, the specified user group must already exist in the disk group, and the owner of the file must be a member of that user group. You cannot use this clause on an open file.
Use this clause to cancel the drop of disks from the disk group. You can cancel the pending drop of all the disks in one or more disk groups (by specifying diskgroup_name) or of all the disks in all disk groups (by specifying ALL).
This clause is not relevant for disks that have already been completely dropped from the disk group or for disk groups that have been completely dropped. This clause results in a long-running operation. You can see the status of the operation by querying the V$ASM_OPERATION dynamic performance view.
See Also:
V$ASM_OPERATION for more information on the details of long-running Oracle ASM operationsUse this clause to make one or more disk groups available or unavailable to the database instances running on the same node as the Oracle ASM instance. This clause does not affect the status of the disk group on other nodes in a cluster.
Specify MOUNT to mount the disk groups in the local Oracle ASM instance. Specify ALL MOUNT to mount all disk groups specified in the ASM_DISKGROUPS initialization parameter. File operations can only be performed when a disk group is mounted. If Oracle ASM is running in a cluster or a standalone server managed by Oracle Restart, then the MOUNT clause automatically brings the corresponding resource online.
RESTRICTED | NORMAL Use these clauses to determine the manner in which the disk groups are mounted.
In the RESTRICTED mode, the disk group is mounted in single-instance exclusive mode. No other Oracle ASM instance in the same cluster can mount that disk group. In this mode the disk group is not usable by any Oracle ASM client.
In the NORMAL mode, the disk group is mounted in shared mode, so that other Oracle ASM instances and clients can access the disk group. This is the default.
FORCE | NOFORCE Use these clauses to determine the circumstances under which the disk groups are mounted.
In the FORCE mode, Oracle ASM attempts to mount the disk group even if it cannot discover all of the devices that belong to the disk group. This setting is useful if some of the disks in a normal or high redundancy disk group became unavailable while the disk group was dismounted. When MOUNT FORCE succeeds, Oracle ASM takes the missing disks offline.
If Oracle ASM discovers all of the disks in the disk group, then MOUNT FORCE fails. Therefore, use the MOUNT FORCE setting only if some disks are unavailable. Otherwise, use NOFORCE.
In normal- and high-redundancy disk groups, disks from one failure group can be unavailable and MOUNT FORCE will succeed. Also in high-redundancy disk groups, two disks in two different failure groups can be unavailable and MOUNT FORCE will succeed. Any other combination of unavailable disks causes the operation to fail, because Oracle ASM cannot guarantee that a valid copy of all user data or metadata exists on the available disks.
In the NOFORCE mode, Oracle ASM does not attempt to mount the disk group unless it can discover all the member disks. This is the default.
See Also:
ASM_DISKGROUPS for more information about adding disk group names to the initialization parameter fileSpecify DISMOUNT to dismount the specified disk groups. Oracle ASM returns an error if any file in the disk group is open unless you also specify FORCE. Specify ALL DISMOUNT to dismount all currently mounted disk groups. File operations can only be performed when a disk group is mounted. If Oracle ASM is running in a cluster or a standalone server managed by Oracle Restart, then the DISMOUNT clause automatically takes the corresponding resource offline.
FORCE Specify FORCE if you want Oracle ASM to dismount the disk groups even if some files in the disk group are open.
Use this clause to enable or disable one or more volumes in the disk group.
For each volume you enable, Oracle ASM creates a volume device file on the local node that can be used to create or mount the file system.
For each volume you disable, Oracle ASM deletes the device file on the local node. If the volume file is open on the local node, then the DISABLE clause returns an error.
Use the ALL keyword to enable or disable all volumes in the disk group. If you specify ALTER DISKGROUP ALL ..., then you must use the ALL keyword in this clause as well.
See Also:
Oracle Automatic Storage Management Administrator's Guide for more information about disk group volumesThe following examples require a disk group called dgroup_01. They assume that ASM_DISKSTRING is set to /devices/disks/*. In addition, they assume the Oracle user has read/write permission to /devices/disks/d100. Refer to "Creating a Diskgroup: Example" to create dgroup_01.
Adding a Disk to a Disk Group: Example To add a disk, d100, to a disk group, dgroup_01, issue the following statement:
ALTER DISKGROUP dgroup_01 ADD DISK '/devices/disks/d100';
Dropping a Disk from a Disk Group: Example To drop a disk, dgroup_01_0000, from a disk group, dgroup_01, issue the following statement:
ALTER DISKGROUP dgroup_01 DROP DISK dgroup_01_0000;
Undropping a Disk from a Disk Group: Example To cancel the drop of disks from a disk group, dgroup_01, issue the following statement:
ALTER DISKGROUP dgroup_01 UNDROP DISKS;
Resizing a Disk Group: Example To resize every disk in a disk group, dgroup_01, issue the following statement:
ALTER DISKGROUP dgroup_01 RESIZE ALL SIZE 36G;
Rebalancing a Disk Group: Example To manually rebalance a disk group, dgroup_01, and permit Oracle ASM to execute the rebalance as fast as possible, issue the following statement:
ALTER DISKGROUP dgroup_01 REBALANCE POWER 11 WAIT;
The WAIT keyword causes the database to wait for the disk group to be rebalanced before returning control to the user.
Verifying the Internal Consistency of Disk Group Metadata: Example To verify the internal consistency of Oracle ASM disk group metadata and instruct Oracle ASM to repair any errors found, issue the following statement:
ALTER DISKGROUP dgroup_01 CHECK ALL REPAIR;
Adding a Named Template to a Disk Group: Example To add a named template, template_01 to a disk group, dgroup_01, issue the following statement:
ALTER DISKGROUP dgroup_01
ADD TEMPLATE template_01
ATTRIBUTES (UNPROTECTED COARSE);
Changing the Attributes of a Disk Group Template: Example To modify the attributes of a system default or user-defined disk group template, template_01, issue the following statement:
ALTER DISKGROUP dgroup_01
MODIFY TEMPLATE template_01
ATTRIBUTES (FINE);
Dropping a User-Defined Template from a Disk Group: Example To drop a user-defined template, template_01, from a disk group, dgroup_01, issue the following statement:
ALTER DISKGROUP dgroup_01 DROP TEMPLATE template_01;
Creating a Directory Path for Hierarchically Named Aliases: Example To specify the directory structure in which alias names will reside, issue the following statement:
ALTER DISKGROUP dgroup_01 ADD DIRECTORY '+dgroup_01/alias_dir';
Creating an Alias Name for an Oracle ASM Filename: Example To create a user alias by specifying the numeric Oracle ASM filename, issue the following statement:
ALTER DISKGROUP dgroup_01
ADD ALIAS '+dgroup_01/alias_dir/datafile.dbf'
FOR '+dgroup_01.261.1';
Dismounting a Disk Group: Example To dismount a disk group, dgroup_01, issue the following statement. This statement dismounts the disk group even if one or more files are active:
ALTER DISKGROUP dgroup_01 DISMOUNT FORCE;
Mounting a Disk Group: Example To mount a disk group, dgroup_01, issue the following statement:
ALTER DISKGROUP dgroup_01 MOUNT;