This chapter reviews the process of building a replication environment with the replication management API.
This chapter contains these topics:
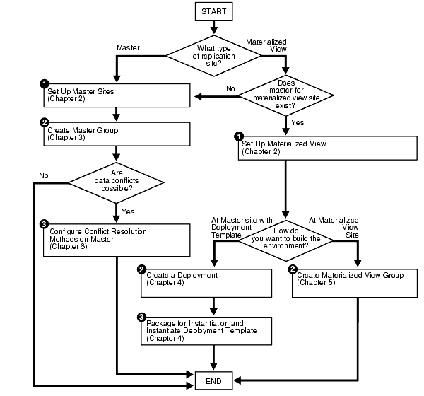
Figure 1-1 illustrates the basic steps required to build a replication environment. Regardless of the type of replication site or sites that you are building, you begin by setting up the replicated site.
After you have set up your replication sites, you are ready to begin building your master groups and materialized view groups. After you have built your replication environment, ensure that you review Chapter 6 and the chapters in Part II, "Managing and Monitoring Your Replication Environment", to learn about conflict resolution and managing your replication environment.
Figure 1-1 Create Replication Environment Process

Before you begin setting up your replication site, ensure that you plan your replication environment so that it meets your needs. Planning considerations include:
Designing your replicated database objects
Deciding on the settings of initialization parameters that are important for replication
Deciding whether you want to create a multimaster replication environment or a materialized view replication environment, or if you want to combine both types of replication environments into a hybrid environment
Deciding how you want to configure your scheduled links
Deciding how you want to configure your scheduled purges
Deciding whether you want to use serial or parallel propagation
If you use parallel propagation, then deciding on the degree of parallelism
If you plan to create a materialized view environment, then deciding whether you want to use deployment templates to create the environment
Analyzing your environment for possible conflicts and, if conflicts are possible, then deciding which conflict resolution methods to use
Configuring security for your replication environment
Designing your replication environment for survivability
See Also:
Oracle Database Advanced Replication for more information planning your replication environment