This chapter illustrates how to create a master group at a master replication site.
This chapter contains these topics:
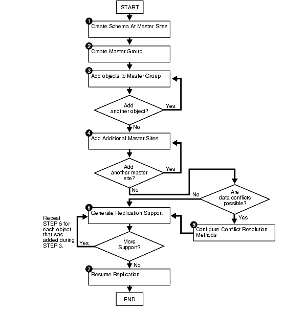
After you have set up your master sites, you are ready to build a master group. As illustrated in Figure 3-2, you must follow a specific sequence to successfully build a replication environment.
See Also:
"Configuring the Replication Sites" for information about setting up master sitesIn this chapter, you create the hr_repg master group and replicate the objects illustrated in Figure 3-1.
Figure 3-1 Replicate the Tables in the hr Schema Between All Sites

In order for the script in this chapter to work as designed, it is assumed that the hr schema exists at orc1.example.com, orc2.example.com, and orc3.example.com. The hr schema includes the following database objects:
countries table
departments table
employees table
jobs table
job_history table
locations table
regions table
dept_location_ix index
emp_department_ix index
emp_job_ix index
emp_manager_ix index
jhist_department_ix index
jhist_employee_ix index
jhist_job_ix index
loc_country_ix index
The indexes listed are the indexes based on foreign key columns in the hr schema. When replicating tables with foreign key referential constraints, Oracle recommends that you always index foreign key columns and replicate these indexes, unless no updates and deletes are allowed in the parent table. Indexes are not replicated automatically.
By default, the hr schema is installed automatically when you install Oracle Database. The example script in this chapter assumes that the hr schema exists at all master sites and that the schema contains all of these database objects at each site. The example script also assumes that the tables contain the data that is inserted automatically during Oracle installation. If the hr schema is not installed at your replication sites, then you can install it manually.
See Also:
Oracle Database Sample Schemas for information about thehr schema and the other sample schemas, and for information about installing the sample schemas manuallyComplete the following steps to create the hr_repg master group.
Note:
If you are viewing this document online, then you can copy the text from the "BEGINNING OF SCRIPT" line after this note to the "END OF SCRIPT" line into a text editor and then edit the text to create a script for your environment./************************* BEGINNING OF SCRIPT ******************************/ SET ECHO ON SPOOL create_mg.out CONNECT repadmin@orc1.example.com /*
If the schema does not exist at all of the master sites participating in the master group, then create the schema now and grant it all of the necessary privileges. This example uses the hr schema, which is one of the sample schemas that are installed by default when you install Oracle. So, the hr schema should exist at all master sites.
*/ PAUSE Press <RETURN> to continue when the schema exists at all master sites. /*
Use the CREATE_MASTER_REPGROUP procedure to define a new master group. When you add an object to your master group or perform other replication administrative tasks, you reference the master group name defined during this step. This step must be completed by the replication administrator.
*/ BEGIN DBMS_REPCAT.CREATE_MASTER_REPGROUP ( gname => 'hr_repg'); END; / /*
Use the CREATE_MASTER_REPOBJECT procedure to add an object to your master group. In most cases, you probably will be adding tables and indexes to your master group, but you can also add procedures, views, synonyms, and so on.
*/ BEGIN DBMS_REPCAT.CREATE_MASTER_REPOBJECT ( gname => 'hr_repg', type => 'TABLE', oname => 'countries', sname => 'hr', use_existing_object => TRUE, copy_rows => FALSE); END; / BEGIN DBMS_REPCAT.CREATE_MASTER_REPOBJECT ( gname => 'hr_repg', type => 'TABLE', oname => 'departments', sname => 'hr', use_existing_object => TRUE, copy_rows => FALSE); END; / BEGIN DBMS_REPCAT.CREATE_MASTER_REPOBJECT ( gname => 'hr_repg', type => 'TABLE', oname => 'employees', sname => 'hr', use_existing_object => TRUE, copy_rows => FALSE); END; / BEGIN DBMS_REPCAT.CREATE_MASTER_REPOBJECT ( gname => 'hr_repg', type => 'TABLE', oname => 'jobs', sname => 'hr', use_existing_object => TRUE, copy_rows => FALSE); END; / BEGIN DBMS_REPCAT.CREATE_MASTER_REPOBJECT ( gname => 'hr_repg', type => 'TABLE', oname => 'job_history', sname => 'hr', use_existing_object => TRUE, copy_rows => FALSE); END; / BEGIN DBMS_REPCAT.CREATE_MASTER_REPOBJECT ( gname => 'hr_repg', type => 'TABLE', oname => 'locations', sname => 'hr', use_existing_object => TRUE, copy_rows => FALSE); END; / BEGIN DBMS_REPCAT.CREATE_MASTER_REPOBJECT ( gname => 'hr_repg', type => 'TABLE', oname => 'regions', sname => 'hr', use_existing_object => TRUE, copy_rows => FALSE); END; / BEGIN DBMS_REPCAT.CREATE_MASTER_REPOBJECT ( gname => 'hr_repg', type => 'INDEX', oname => 'dept_location_ix', sname => 'hr', use_existing_object => TRUE, copy_rows => FALSE); END; / BEGIN DBMS_REPCAT.CREATE_MASTER_REPOBJECT ( gname => 'hr_repg', type => 'INDEX', oname => 'emp_department_ix', sname => 'hr', use_existing_object => TRUE, copy_rows => FALSE); END; / BEGIN DBMS_REPCAT.CREATE_MASTER_REPOBJECT ( gname => 'hr_repg', type => 'INDEX', oname => 'emp_job_ix', sname => 'hr', use_existing_object => TRUE, copy_rows => FALSE); END; / BEGIN DBMS_REPCAT.CREATE_MASTER_REPOBJECT ( gname => 'hr_repg', type => 'INDEX', oname => 'emp_manager_ix', sname => 'hr', use_existing_object => TRUE, copy_rows => FALSE); END; / BEGIN DBMS_REPCAT.CREATE_MASTER_REPOBJECT ( gname => 'hr_repg', type => 'INDEX', oname => 'jhist_department_ix', sname => 'hr', use_existing_object => TRUE, copy_rows => FALSE); END; / BEGIN DBMS_REPCAT.CREATE_MASTER_REPOBJECT ( gname => 'hr_repg', type => 'INDEX', oname => 'jhist_employee_ix', sname => 'hr', use_existing_object => TRUE, copy_rows => FALSE); END; / BEGIN DBMS_REPCAT.CREATE_MASTER_REPOBJECT ( gname => 'hr_repg', type => 'INDEX', oname => 'jhist_job_ix', sname => 'hr', use_existing_object => TRUE, copy_rows => FALSE); END; / BEGIN DBMS_REPCAT.CREATE_MASTER_REPOBJECT ( gname => 'hr_repg', type => 'INDEX', oname => 'loc_country_ix', sname => 'hr', use_existing_object => TRUE, copy_rows => FALSE); END; / /*
After you have defined your master group at the master definition site (the site where the master group was created becomes the master definition site by default), you can define the other sites that will participate in the replication environment. You might have guessed that you will be adding the orc2.example.com and orc3.example.com sites to the replication environment. This example creates the master group at all master sites, but you have the option of creating the master group at one master site now and adding additional master sites later without quiescing the database. In this case, you can skip this step.
See Also:
"Adding New Master Sites without Quiescing the Master Group" for more informationIn this example, the use_existing_objects parameter in the ADD_MASTER_DATABASE procedure is set to TRUE because it is assumed that the hr schema exists at all master sites. In other words, it is assumed that the objects in the hr schema are precreated at all master sites. Also, the copy_rows parameter is set to FALSE because it is assumed that the identical data is stored in the tables at each master site.
Note:
When adding a master site to a master group that contains tables with circular dependencies or a table that contains a self-referential constraint, you must precreate the table definitions and manually load the data at the new master site. The following is an example of a circular dependency: Table A has a foreign key constraint on table B, and table B has a foreign key constraint on table A.*/ BEGIN DBMS_REPCAT.ADD_MASTER_DATABASE ( gname => 'hr_repg', master => 'orc2.example.com', use_existing_objects => TRUE, copy_rows => FALSE, propagation_mode => 'ASYNCHRONOUS'); END; / /*
Note:
You should wait untilorc2.example.com appears in the DBA_REPSITES view before continuing. Execute the following SELECT statement in another SQL*Plus session to ensure that orc2.example.com has appeared:
SELECT DBLINK FROM DBA_REPSITES WHERE GNAME = 'HR_REPG';
*/ PAUSE Press <RETURN> to continue. BEGIN DBMS_REPCAT.ADD_MASTER_DATABASE ( gname => 'hr_repg', master => 'orc3.example.com', use_existing_objects => TRUE, copy_rows => FALSE, propagation_mode => 'ASYNCHRONOUS'); END; / /*
Note:
You should wait untilorc3.example.com appears in the DBA_REPSITES view before continuing. Execute the following SELECT statement in another SQL*Plus session to ensure that orc3.example.com has appeared:
SELECT DBLINK FROM DBA_REPSITES WHERE GNAME = 'HR_REPG';
*/ PAUSE Press <RETURN> to continue. /*
See Also:
Chapter 6, "Configuring Conflict Resolution" for information about configuring conflict resolution methods*/ PAUSE Press <RETURN> to continue after configuring conflict resolution methods or if no conflict resolution methods are required. /*
*/
BEGIN
DBMS_REPCAT.GENERATE_REPLICATION_SUPPORT (
sname => 'hr',
oname => 'countries',
type => 'TABLE',
min_communication => TRUE);
END;
/
BEGIN
DBMS_REPCAT.GENERATE_REPLICATION_SUPPORT (
sname => 'hr',
oname => 'departments',
type => 'TABLE',
min_communication => TRUE);
END;
/
BEGIN
DBMS_REPCAT.GENERATE_REPLICATION_SUPPORT (
sname => 'hr',
oname => 'employees',
type => 'TABLE',
min_communication => TRUE);
END;
/
BEGIN
DBMS_REPCAT.GENERATE_REPLICATION_SUPPORT (
sname => 'hr',
oname => 'jobs',
type => 'TABLE',
min_communication => TRUE);
END;
/
BEGIN
DBMS_REPCAT.GENERATE_REPLICATION_SUPPORT (
sname => 'hr',
oname => 'job_history',
type => 'TABLE',
min_communication => TRUE);
END;
/
BEGIN
DBMS_REPCAT.GENERATE_REPLICATION_SUPPORT (
sname => 'hr',
oname => 'locations',
type => 'TABLE',
min_communication => TRUE);
END;
/
BEGIN
DBMS_REPCAT.GENERATE_REPLICATION_SUPPORT (
sname => 'hr',
oname => 'regions',
type => 'TABLE',
min_communication => TRUE);
END;
/
/*
Note:
You should wait until theDBA_REPCATLOG view is empty before resuming master activity. Execute the following SELECT statement to monitor your DBA_REPCATLOG view:
SELECT COUNT(*) FROM DBA_REPCATLOG WHERE GNAME = 'HR_REPG';
*/ PAUSE Press <RETURN> to continue. /*
After creating your master group, adding replication objects, generating replication support, and adding additional master databases, you must start replication activity. Use the RESUME_MASTER_ACTIVITY procedure to "turn on" replication for the specified master group.
*/ BEGIN DBMS_REPCAT.RESUME_MASTER_ACTIVITY ( gname => 'hr_repg'); END; / SET ECHO OFF SPOOL OFF /************************* END OF SCRIPT **********************************/